
විස්තරාත්මක නිෂ්පාදන විස්තරය
SUS304 සර්වෝ මෝටර් ස්වයංක්රීය වටකුරු බෝතල් ලේබල් කිරීමේ යන්ත්රය පීඑල්සී පාලනය
අයදුම්පත
ආහාර, රසායනික, ce ෂධ, රූපලාවණ්ය, ලිපි ද්රව්ය, සීඩී තැටි, පෙට්ටි, පෙට්ටිය සහ විවිධ තෙල් කැටල් වැනි සියලු වර්ගවල පැතලි වස්තූන් සඳහා මෙම සර්වෝ මෝටර් ස්වයංක්රීය එතුම ලේබල් කිරීමේ යන්ත්රය භාවිතා කළ හැකිය.

විශේෂාංග
| මෙහෙයුම් | පීඑල්සී පාලන පද්ධතිය ලේබල් කිරීමේ යන්ත්රය ක්රියාත්මක කිරීමට පහසු කරයි |
| ද්රව්ය | ලේබල් කිරීමේ යන්ත්රයේ ප්රධාන ශරීරය SUS304 මල නොබැඳෙන වානේ වලින් සාදා ඇත |
| වින්යාසය | අපගේ ලේබල් කිරීමේ යන්ත්ර දන්නා ජපන්, ජර්මානු, ඇමරිකානු, කොරියානු හෝ තායිවාන් සන්නාම කොටස් භාවිතා කරයි |
| නම්යශීලී බව | සේවාදායකයාට මුද්රණ යන්ත්ර සහ කේත යන්ත්ර එකතු කිරීමට තෝරා ගත හැකිය; සංවහනය සමඟ සම්බන්ධ වීමට තෝරා ගත හැකිය. |
තාක්ෂණික පරාමිතීන්

| නම | ස්වයංක්රීය එතුම ලේබල් කිරීමේ යන්ත්රය |
| ලේබල් කිරීමේ වේගය | 60-300pcs / min |
| වස්තුවේ උස | 25-95 මි.මී. |
| වස්තුවේ ness ණකම | 12-25 මි.මී. |
| ලේබලයේ උස | 20-90 මි.මී. |
| ලේබලයේ දිග | 25-80 මි.මී. |
| විෂ්කම්භය ඇතුළත ලේබල් රෝලර් | 76 මි.මී. |
| විෂ්කම්භයෙන් පිටත ලේබල් රෝලර් | 350 මි.මී. |
| ලේබල් කිරීමේ නිරවද්යතාවය | ± 0.5 මි.මී. |
| බල සැපයුම | 220V 50 / 60HZ 2KW |
| මුද්රණ යන්ත්රයේ ගෑස් පරිභෝජනය | 5Kg / m2 (කේතීකරණ යන්ත්රයක් එකතු කරන්නේ නම්) |
| ලේබල් කිරීමේ යන්ත්රයේ ප්රමාණය | 2500 (L) × 1250 (W) × 1750 (H) මි.මී. |
| ලේබල් කිරීමේ යන්ත්රයේ බර | 150kg |
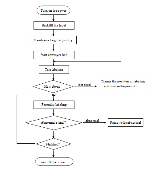
මෙහෙයුම් ප්රවාහ සටහන

පරිපථ සටහන

විස්තර පෙන්වයි

ඇසුරුම්කරණය සහ නැව්ගත කිරීම

· වරාය: ෂැංහයි
· ඇසුරුම් විස්තර: ලී නඩුව අපනයන ඇසුරුම්
· බෙදා හැරීමේ විස්තර: සාමාන්යයෙන් ගෙවීම් ලැබීමෙන් දින 12-15 කට පසුව
අපව විශ්වාස කරන්න, වී.කේ.පී.කේ. , ඔබේ හොඳ තේරීම! ඔබගේ ඉල්ලීමට ඉක්මන් ප්රතිචාරයක්!
අපගේ සේවාවන්
1. ඔබේ විශේෂිත ලේබල් කිරීමේ අවශ්යතා අනුව වෘත්තීය ලේබල් කිරීමේ ද්රාවණය ඔබට ලබා දෙන්න.
2. ඇණවුම ලබා දීමෙන් පසු ඔබට උසස් තත්ත්වයේ ලේබල් කිරීමේ යන්ත්රයක් සපයන්න.
3. ඔබගේ අවශ්යතා සපුරාලීම සඳහා බෙදා හැරීමේ කාලය කෙටි කිරීමට උත්සාහ කරන්න.
4. අපගේ යන්ත්රය ලැබීමෙන් පසු ඔබට ජීවිත කාලය පුරාම නොමිලේ තාක්ෂණික සහාය ලබා දෙන්න.
නිති අසන පැණ
1. ඔබ සතුව ඇත්තේ කුමන ආකාරයේ ලේබල් කිරීමේ යන්ත්රයක්ද?
හිතවත් ගනුදෙනුකරු, වටකුරු බහාලුම් සහ පැතලි මතුපිට සඳහා ස්වයංක්රීය හා අර්ධ ස්වයංක්රීය ලේබල් කිරීමේ යන්ත්රයක් අප සතුව ඇත. සමහරු එක් ලේබලයක් සහ තවත් අය ලේබල් දෙකක් හෝ ඊටත් වඩා වැඩියෙන්. ඔබගේ විශේෂිත ලේබල් කිරීමේ තත්වයට අනුව අපට යන්ත්රය සැලසුම් කළ හැකිය.
මේ අනුව, ඔබේ ලේබල් කිරීමේ අවශ්යතා අප වෙත එවීමට pls නිදහස් විය, අපි ඔබට තෘප්තිමත් ලේබල් කිරීමේ විසඳුමක් ලබා දෙන්නෙමු.
දිනය සහ කැබලි අංක මුද්රණය කිරීම සඳහා කේතකරණ යන්ත්රය කළ හැකිද?
ඔව්, ඔබට අකුරු මුද්රණය කිරීම සඳහා කේතකරණ යන්ත්රයක් එක් කිරීමට තෝරා ගත හැකිය.
එය උණුසුම් මුද්දරයක් වන අතර උපරිම වශයෙන් පේළි තුනකින් මුද්රණය කළ හැකිය.
3. සුදුසු ආකෘතිය පරීක්ෂා කිරීම සඳහා අප සැපයිය යුතු තොරතුරු මොනවාද?
ඔබේ බහාලුම් සහ ලේබලය මෙන්ම කන්ටේනරය සහ ලේබලයේ ප්රමාණයද Pls අපට එවයි.
හැකි නම් ඔබ භාවිතා කරන්නේ කුමන ආකාරයේ ලේබලයක්ද යන්න Pls අපට කියයි. (විභාගය සඳහා, ස්වයං-මැලියම්, මැලියම්, උණුසුම් මැලියම් ආදිය ලේබලය රෝල් හෝ කැබලිවල තිබේද යන්න.) ඉන්පසු, සුදුසු ආකෘතිය පරීක්ෂා කිරීමට අපි ඔබට ඉඩ දෙන්නෙමු.
ටැගය: කාර්මික ලේබල් කිරීමේ යන්ත්රය, වීදුරු බෝතල් ලේබල් කිරීමේ යන්ත්රය









